365英国上市(集团)有限公司-Official website
2023年05月12日 星期五
切换导航
英国上市公司365(创新靶向药物国际研究院)
公司首页
关于我们
团队队伍
科学研究
旗下产业
研究生教育
党群工作
团学工作
人才招聘
员工之家
集团首页
公司首页
关于我们
英国上市公司365简介
院训
现任领导
组织机构
团队队伍
省部级人才
教授/博士
骨干教师
科学研究
科研平台
科研项目
科研成果
成果转化
分析检测
旗下产业
专业设置
培养方案
实践教学
研究生教育
学位点简介
研究生导师
公司产品
党群工作
组织机构
党建动态
学习园地
关工委
团学工作
组织机构
社团协会
团学活动
人才招聘
招生信息
就业信息
创新创业
员工之家
组织机构
员工风采
旗下产业
栏目导航
+
专业设置
培养方案
实践教学
专业设置
培养方案
实践教学
当前位置:
首页
> 实践教学
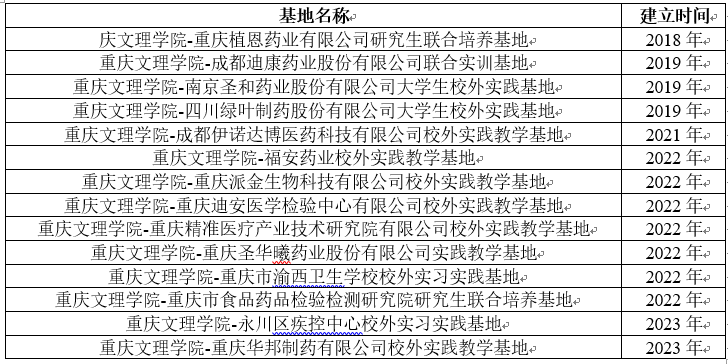
英国上市公司365(创新靶向药物国际研究院)实践教学基地
点击率:次
时间:2023-12-19 09:33
365英国上市(集团)有限公司-Official website